本网接到有关部门转交的群众来信,信中介绍了沧州市鑫新房地产开发有限公司董事长张运才带领一众退役军人,积极响应国家号召,选择自主创业,共同入伙参股到以赤城县超贫磁铁矿采选项目、张家口市鑫新房地产开发项目及后续沧州市鑫新房地产开发项目的建设,始终秉持为国家分忧、为老兵创收的初心,踏实干事、诚信经营,努力在市场经济浪潮中实现自身价值,为地方经济发展贡献力量。近年来,受宏观市场环境波动、行业竞争加剧等多重因素影响,企业经营逐渐陷入困境,效益大幅下滑甚至出现严重亏损,背负3亿余元银行借贷,面对客观市场困境,他们始终保持理性认知,主动承担经营责任,积极寻求破解之道,从未推诿逃避。但无法接受、难以释怀的是,在与外地企业合作开发房地产项目的过程中,遭遇了巨额商业欺诈,蒙受了难以挽回的重大经济损失,直接摧毁了多年苦心经营的成果,严重影响了公司全员退役官兵的基本生存质量,破坏了众多家庭的和谐稳定,导致怨气深重、诉求无门。据了解,造成这一严重后果的核心原因,不仅在于不法分子的肆意妄为,更在于沧州市公安局运河分局在案件办理过程中,立案不查、有案不立、消极办案、权力干预等违法违规问题,致使违法犯罪分子长期逍遥法外,法律尊严与程序正义遭到严重践踏。
一、戎装卸甲赴商海 初心未改遭重创——退役军人创业梦碎商业欺诈
(一)响应号召自主创业 凝心聚力筑实业
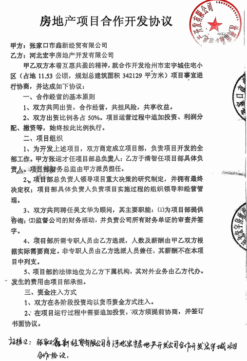
1978年入伍、在张家口部队履职尽责并顺利提干的沧州南皮籍退役军人张运才,退役后响应国家“自主创业、自食其力”的号召,牵头一众退役军人投身市场经济浪潮。他们倾尽个人退役金、安家费,四处筹借资金,先后参股赤城县超贫磁铁矿采选项目、张家口市鑫新房地产开发项目,并于2013年经沧州市人大副主任吴文华介绍担保,注册成立沧州市鑫新房地产开发有限公司(以下简称“鑫新公司”),与河北宏宇房地产开发有限公司(以下简称“宏宇公司”)合作开发“宏宇亚龙湾”地产项目。
按照合作协议,“宏宇亚龙湾”项目占地351.702亩,总投资约6亿元,双方各出资50%,张运才任董事长,宏宇公司实控人于清智任总经理,全面负责项目经营管理、施工单位筛选、财务收支等所有核心事务。此前,双方还曾合作开发沧州市“宏宇城”房地产项目,该项目全程由宏宇公司操盘管控,鑫新公司未参与任何管理。
这群退役军人始终秉持“为国家分忧、为老兵创收”的初心,踏实干事、诚信经营,即便近年来受宏观市场波动、行业竞争加剧等因素影响,企业背负3亿余元银行借贷,仍主动承担经营责任,未推诿逃避。然而,一场精心策划的商业欺诈,却让他们多年苦心经营的成果毁于一旦,全体退役官兵的基本生存质量遭受严重影响,众多家庭的和谐稳定被打破。
(二)合作暗藏惊天骗局 审计揭开犯罪黑幕
2018年下半年,“宏宇亚龙湾”项目接近收尾阶段,鑫新公司发现项目存在成本异常高昂、财务收支混乱、资金流向不明等诸多问题。为查明真相,企业立即启动全面自查自纠与专项财务核查,历经一年多细致查账核证,逐步锁定于清智利用职务便利实施违法犯罪的核心线索。
2019年12月29日,宏宇公司财务负责人李洪彦向鑫新公司发送的核实短信,进一步印证了于清智的犯罪事实。短信内容与税务部门、审计公司的核查结果完全一致:“宏宇城”项目通过虚开发票虚列成本2.36亿元,偷逃国家税款1.23亿元(其中所得税4701万元、增值税4794万元、个人所得税2821万元),产生滞纳金2.82285亿元(计算公式:1.23亿×0.5‰×30天×153月),应缴罚款6.15亿元(1.23亿×5),合计涉案金额高达8.97亿元。目前,李洪彦因涉嫌参与虚开发票已被逮捕羁押。
2020年3月,鑫新公司及退役军人股东整理齐全所有证据材料,正式向公安机关报案,并向税务机关提交自查自纠涉及的虚开发票证据,请求依法追究于清智的违法犯罪责任。第三方专业审计机构的专项审计报告进一步确认:于清智在项目合作期间,涉嫌虚开发票罪、职务侵占罪、行贿罪、挪用资金罪等多项罪名,犯罪事实清晰、证据确凿充分。
二、权欲熏心肆无忌 多项罪名铁证如山——于清智及其利益集团的犯罪图谱
(一)虚开发票狂敛财 国家税收遭重创
根据《中华人民共和国刑法》第二百零五条规定,虚开发票罪是指有为他人虚开、为自己虚开、让他人为自己虚开、介绍他人虚开增值税专用发票或者用于骗取出口退税、抵扣税款的其他发票行为,情节严重的,处二年以下有期徒刑、拘役或者管制,并处罚金;情节特别严重的,处二年以上七年以下有期徒刑,并处罚金。
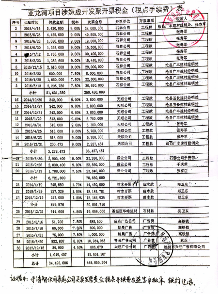
于清智在担任“宏宇亚龙湾”项目总经理期间,为套取资金、侵占国家税收,刻意策划并指使亲属控制的多家企业,大肆开展虚开发票、倒卖发票违法犯罪活动。经沧州市公安局运河分局指定的第三方审计机构专项审计确认,“宏宇亚龙湾”项目范围内,于清智指使他人虚开发票金额高达4.49亿元,非法获利3499万余元,所有支付税点审批单均有于清智本人签字。
涉案虚开发票均来自于清智亲属直接掌控或实际控制的企业,形成完整犯罪链条,资金最终全部流向于清智及其亲属账户:其一,弟弟于清水实际控制的河北石泰建筑工程有限公司,虚开发票金额2.5亿元;其二,妻子张俊云担任法定代表人的沧州盛业建筑工程有限公司,虚开发票金额7866万元;其三,亲属担任法定代表人的沧州天顺建筑工程有限公司,虚开发票金额3642万元。上述发票均无真实业务支撑,属于典型虚假票据。
更令人发指的是,2021年3月1日沧州市公安局运河分局已对于清智涉嫌虚开发票案正式立案侦查,涉案企业明确包含河北石泰建筑工程有限公司、沧州盛业建筑工程有限公司,但于清智仍肆无忌惮,指使两家公司于2021年5月恶意开具红字发票对冲涉案金额,其中石泰公司开具1.2亿元,盛业公司开具3319万元,蓄意销毁证据、掩盖犯罪事实,妄图逃避法律制裁。
(二)职务侵占侵吞国资 企业根基遭摧毁
《中华人民共和国刑法》第二百七十一条规定,公司、企业或者其他单位的工作人员,利用职务上的便利,将本单位财物非法占为己有,数额较大的,处三年以下有期徒刑或者拘役,并处罚金;数额巨大的,处三年以上十年以下有期徒刑,并处罚金;数额特别巨大的,处十年以上有期徒刑或者无期徒刑,并处罚金。
第三方专业审计机构出具的专项审计报告确认,于清智凭借“宏宇亚龙湾”项目总经理的职务便利,通过多种非法手段,累计侵吞鑫新公司及合作项目公共资金达2.54亿余元,对企业造成毁灭性打击。
1.虚开发票挪用资金9191.400525万元:于清智指使妻子、弟弟及关联人员控制的10余家公司参与虚开发票,凭借对工程款支付流程的完全掌控,将鑫新公司资金转移至关联公司。审计报告显示,沧州天顺建筑工程有限公司开票3642.7481万元,回款后全额转回(掩盖犯罪的手段);沧州盛业建筑工程有限公司开票7866万元,鑫新公司打款5676.264125万元,仅回款4262.8636万元,未回款1413.400525万元;河北石泰建筑工程有限公司开票2.5045亿元,鑫新公司全额打款后仅回款1.7267亿元,未回款7778万元。上述未回款金额合计9191.400525万元,且均超过三个月,符合挪用资金罪构成要件。财务人员闫玲提供协助,属于共犯。
2.做假账挪用资金1.29亿元:2017年6月21日至26日,于清智指使财务人员在鑫新公司股东毫不知情、未经审批签字的情况下,将1.29亿元资金(其中1.189亿元来自黄金花兴业银行个人账户,1010万元来自鑫新公司账户)以不记账方式转入宏宇公司,用于宏宇公司与张家口鑫新公司合作的龙屿墅项目投资。该笔资金直至2020年9月14日审计时仍未记账,2019年5月28日现金会计交接表中亦未提及,至今未归还。财务人员蒲加兴、闫玲经手操作,三人构成共同犯罪。
3.倒账挪用售房款3400万元:于清智操纵财务人员通过黄金花个人卡进行资金倒账,先将1.5亿元转入张运才个人卡后退回,为挪用资金铺垫。2016年12月30日至2017年5月5日,通过黄金花个人卡及鑫新公司公户向宏宇公司转账1.72775亿元,截至2020年7月31日,仍有3400万元未退回。于清智未经合法审批,违规转移售房款,已构成挪用资金罪。
(三)行贿织就保护网 权钱交易破法治
《中华人民共和国刑法》第三百八十九条规定,为谋取不正当利益,给予国家工作人员以财物的,是行贿罪。在经济往来中,违反国家规定,给予国家工作人员以财物,数额较大的,或者违反国家规定,给予国家工作人员以各种名义的回扣、手续费的,以行贿论处。
于清智长期以金钱、财物、低价房产等为诱饵,腐蚀拉拢各级公职人员,编织利益保护网络,干扰司法公正、破坏营商环境,行贿事实清楚、证据确凿。
向沧州市委政法委原副书记张晓光行贿20万元:张晓光退休后公然担任宏宇公司顾问,在宏宇大厦拥有独立办公室,接受于清智支付的高额顾问费,专门负责处理宏宇公司与司法机关的关系。2015年1月21日、2018年2月12日,于清智以顾问费名义分两次向张晓光行贿5万元、15万元,相关支付凭证、财务记录完整留存。
向屈红雁、纪剑波变相行贿600余万元:于清智以感谢市电业局宋局长在项目高压线路移除工作中提供帮助为由,将“宏宇亚龙湾”小区两套洋房(房号C10-3-102#、C13-2-101#)以8600元/平米的低价出售给屈红雁、纪剑波,而同期同类型洋房公开销售单价为19760元/平米,差价高达600余万元。二人收受利益后,在电力相关业务中为宏宇公司提供不正当便利。
向办案法官行贿干预司法:在民事、经济诉讼纠纷中,于清智违规支付法院协调费90万元,同时支付律师费200万元,明确授意律师将该笔费用用于向办案法官行贿,通过不正当手段干预司法审判,破坏司法公正。
(四)挪用资金触红线 公私不分胆包天
《中华人民共和国刑法》第二百七十二条规定,公司、企业或者其他单位的工作人员,利用职务上的便利,挪用本单位资金归个人使用或者借贷给他人,数额较大、超过三个月未还的,或者虽未超过三个月,但数额较大、进行营利活动的,或者进行非法活动的,处三年以下有期徒刑或者拘役;挪用本单位资金数额巨大的,处三年以上七年以下有期徒刑;数额特别巨大的,处七年以上有期徒刑。
于清智实施虚开发票等犯罪行为的核心目的之一,就是套取项目公共资金,挪作个人使用或转移至亲属账户用于投资、挥霍。其通过虚开发票、做假账、倒账等多种手段,累计挪用鑫新公司资金达2.54亿余元,且长期未归还,导致企业经营彻底陷入困境,退役军人股东的合法权益遭受致命打击。鑫新公司多次将资金流向记录、银行转账凭证、财务核查记录等证据提交公安机关,申请立案侦查,但相关诉求始终未得到依法处理。
三、立案不查护黑恶 司法公正遭践踏——沧州市公安局运河分局的违法违规乱象
(一)有案不立冷对诉求 控告四年石沉大海
《中华人民共和国刑事诉讼法》第一百一十二条规定,人民法院、人民检察院或者公安机关对于报案、控告、举报和自首的材料,应当按照管辖范围,迅速进行审查,认为有犯罪事实需要追究刑事责任的时候,应当立案;认为没有犯罪事实,或者犯罪事实显著轻微,不需要追究刑事责任的时候,不予立案,并且将不立案的原因通知控告人。控告人如果不服,可以申请复议。
鑫新公司及退役军人股东在掌握充分证据的基础上,多次就于清智涉嫌职务侵占罪、挪用资金罪向沧州市公安局运河分局报案,但该局始终推诿塞责、拖延敷衍,拒不依法履行法定职责。
1.职务侵占罪控告四年未获立案:2021年8月25日,鑫新公司依据第三方审计报告,向运河分局经侦大队提交书面控告材料,详细说明于清智职务侵占的犯罪事实,并附上审计报告、资金流向记录、财务凭证等完整证据,申请立案侦查。但提交材料后,该局未给予任何正式答复,既不立案也不作出不予立案决定。直至2025年7月21日,在长达四年未获回应的情况下,鑫新公司补充提交控告材料后才被受理,至今仍未依法作出立案决定,目前已向沧州市公安局申请复核,案件无实质性进展。
2.挪用资金罪不予立案无合理说明:鉴于挪用资金罪与已立案的虚开发票罪紧密关联,且鑫新公司已提交充分证据,多次申请合并侦查,但运河分局始终未依法受理。在反复催促下,该局仅作出不予立案通知书,未对不予立案理由作出合理说明,完全无视案件事实与证据,涉嫌失职渎职。
(二)立案不查消极履职 选择性办案显包庇
于清智涉嫌虚开发票案虽在河北省公安厅2020年4月1日明确批示、张文阁副市长督办的情况下,于2021年3月1日正式立案侦查,但四年多来案件始终未取得实质性进展,运河分局存在明显的立案不查、消极办案、选择性办案问题。
1.未对核心犯罪嫌疑人采取任何强制措施:于清智作为虚开发票案核心主导者,涉嫌多项罪名,涉案金额巨大、情节极其恶劣,但运河分局始终未对其采取刑事拘留、取保候审、监视居住等任何刑事强制措施,任由其逍遥法外,甚至在立案后仍能指使关联公司销毁证据,严重影响案件侦查进度。
2.选择性核查涉案企业:运河分局明知河北石泰建筑工程有限公司、沧州盛业建筑工程有限公司、沧州天顺建筑工程有限公司系于清智亲属控制的核心涉案企业,虚开发票金额合计达3.6亿余元,却始终未对上述企业开展侦查工作,未采取查封账户、调取财务记录、询问相关人员等任何侦查措施。相反,对与于清智无亲属关系、涉案金额较小的其他企业,却正常推进侦查、移送起诉程序,相关嫌疑人已被检察机关起诉至法院。这种办案标准不一、选择性执法的行为,严重违背法律面前人人平等原则,充分暴露其刻意包庇核心犯罪嫌疑人的主观意图。
3.案件推进受人为干预:据了解,该案每推进一个环节、获取一项证据,都必须经过运河分局领导同意,存在明显的人为干预、恶意阻挠问题。侦查工作无法正常开展,始终停留在表面阶段,核心犯罪事实无法深入核查,案件久拖不决。
(三)权钱勾结充当“保护伞” 干预办案乱法纪
《中华人民共和国刑法》第三百九十七条规定,国家机关工作人员滥用职权或者玩忽职守,致使公共财产、国家和人民利益遭受重大损失的,处三年以下有期徒刑或者拘役;情节特别严重的,处三年以上七年以下有期徒刑。本法另有规定的,依照规定。国家机关工作人员徇私舞弊,犯前款罪的,处五年以下有期徒刑或者拘役;情节特别严重的,处五年以上十年以下有期徒刑。本法另有规定的,依照规定。
沧州市委政法委原副书记张晓光、沧州市公安局运河分局主管经侦副局长杨雷、运河分局经侦大队大队长李钊等人,与于清智形成利益共同体,公然充当“保护伞”,通过违规干预、恶意阻挠、消极拖延等方式,帮助于清智逃避法律制裁,其行为已涉嫌滥用职权罪、徇私舞弊罪。
1.张晓光违规干预司法:作为于清智利益集团的核心“保护伞”,张晓光利用自身人脉资源与影响力,在鑫新公司报案后多次出面“活动”,授意相关负责人不予立案、不予查处,直接干预案件办理流程。在其刻意干预下,虚开发票案立案后久拖不办,职务侵占案四年多未立案侦查,核心犯罪事实无法查清。
2.杨雷徇私舞弊欺上瞒下:杨雷与于清智深度绑定,要求办案人员事无巨细均需向其汇报,却始终不作出明确办案指示,刻意拖延进度;向上级汇报案情时,故意隐瞒核心事实,仅以于清智的片面解释、虚假陈述欺骗上级,误导判断;在公安内部设置办案障碍,要求案件办理层层汇报、层层审批,通过繁琐流程拖延时间,导致经侦部门无法公正、独立侦办此案。
3.李钊消极办案打击报复:李钊作为专案组负责人,完全站在于清智一方,仅依据其片面解释向上级汇报,刻意回避核心犯罪事实。在市委书记关注调度此案后,李钊等人以“能力有限”为由拒绝继续推进案件,要求举报人向上级申请复议、向检察院申请立案监督,完全推卸办案责任。更令人发指的是,该局未第一时间开展侦查,反而连夜派人前往张家口调查举报人退役军人身份、过往经历,疑似寻找举报人问题,试图通过打击报复压制合法维权诉求。
(四)程序违法乱作为 颠倒黑白压维权
运河分局办案人员在案件侦查过程中,严重违背以证据为核心的刑事诉讼原则,办案程序不规范、办案动机不纯正,存在明显违法办案问题。
1.重口供轻证据忽视核心线索:鑫新公司已提交“虚开发票案资金回流记录”“买卖发票付税点3400万资金走向凭证”等关键证据,可直接指向资金最终受益人,锁定核心主导人,但办案人员完全无视上述证据,未开展任何针对性核查,反而过度依赖于清智及其亲属的虚假口供,导致案件核心事实无法查清。
2.强制措施使用不当刻意打压:办案人员未将工作重心放在核查核心证据、追查核心嫌疑人上,反而对鑫新公司一名未参与任何涉案核心事务、与案件无直接关联的普通财务人员采取刑事强制措施,该行为与案件侦查重点毫无关联,不具备必要性与合理性,疑似通过威慑、恐吓方式迫使举报人放弃诉求。
3.擅自变更立案主体违背真相:在市委书记调度案件后,公安机关擅自将虚开发票案的立案主体由犯罪嫌疑人于清智变更为受害方鑫新公司,该变更无任何合法依据及客观事实支撑。鑫新公司作为主动报案、积极配合侦查的受害人,始终遵守法律法规,主动自查自纠并提交违法线索,绝非违法主体。公安机关的这一行为,实质是混淆案件责任主体,变相袒护于清智,涉嫌人为干预案件办理。
四、法理昭昭求公道 诉求明确盼彻查——退役军人的合法主张与法律支撑
(一)异地管辖破干扰 依法侦办保公正
《公安机关办理刑事案件程序规定》第十九条规定,对管辖不明确或者有争议的刑事案件,可以由有关公安机关协商。协商不成的,由共同的上级公安机关指定管辖。对情况特殊的刑事案件,可以由共同的上级公安机关指定管辖。
鉴于沧州市公安局运河分局存在明显的权力干预、消极办案、公职人员充当“保护伞”等问题,案件办理已完全丧失客观公正基础,符合“情况特殊”的指定管辖情形。鑫新公司及全体退役军人股东恳请上级公安机关依法指定其他地区经侦力量介入侦办,彻底排除地方干扰,确保案件得到公平、公正、独立办理,防范冤假错案,维护政府公信力与法治权威。
(二)纠正错案启侦查 合并办案追真凶
根据《中华人民共和国刑事诉讼法》《公安机关办理刑事案件程序规定》相关要求,恳请上级公安机关及检察机关依法履行监督职责,督促运河分局纠正“不予立案”的错误决定:一是要求运河分局就于清智涉嫌挪用资金罪“不予立案”的决定,作出详细、明确、合法的书面说明;二是上级机关对该决定进行审查核实,责令其立即撤销错误的不予立案决定,对于清智涉嫌职务侵占罪、挪用资金罪依法启动立案侦查程序;三是将上述两罪与已立案的虚开发票案合并侦办,全面核查案件核心事实、固定涉案证据,切实推进案件办理。
(三)严惩罪犯追赃款 挽回损失维权益
《中华人民共和国刑法》第六十四条规定,犯罪分子违法所得的一切财物,应当予以追缴或者责令退赔;对被害人的合法财产,应当及时返还;违禁品和供犯罪所用的本人财物,应当予以没收。没收的财物和罚金,一律上缴国库,不得挪用和自行处理。
恳请上级机关督促办案机关加快案件侦办进度:一是立即对于清智及河北石泰建筑工程有限公司、沧州盛业建筑工程有限公司、沧州天顺建筑工程有限公司等核心涉案企业的负责人采取刑事拘留、查封冻结账户等刑事强制措施,防止其转移、隐匿涉案财产;二是全面深入核查涉案资金流向,深挖彻查于清智所有违法犯罪事实,查清利益链条,依法追缴全部涉案赃款;三是挽回国家税收损失及企业巨额经济损失,保障退役军人股东的基本生存权益。
五、法治信仰不可违 公道自在人心间——捍卫退役军人权益 守护法治公平正义
退役军人为国家国防事业奉献青春、流血流汗,退役后自主创业、回馈社会,本应得到法律的保护与社会的尊重。然而,鑫新公司的退役军人股东们,却遭遇于清智团伙的巨额商业欺诈,更面临沧州市公安局运河分局的司法不作为、乱作为,合法权益长期无法得到保障,这不仅是对退役军人的伤害,更是对法治尊严的践踏。
于清智涉嫌虚开发票、职务侵占、行贿、挪用资金等多项罪名,涉案金额巨大、情节极其恶劣,其行为严重破坏市场经济秩序与国家税收征管秩序;沧州市委政法委原副书记张晓光、运河分局副局长杨雷、经侦大队大队长李钊等人充当“保护伞”,违规干预案件办理,导致案件拖延近六年未获实质性进展,严重损害司法公正与政府公信力。
法治社会的核心要义,在于法律面前人人平等,在于任何组织和个人都不得有超越宪法和法律的特权,在于公民的合法权益能够得到充分保障。本案中,退役军人股东们始终坚守法律底线,积极配合调查,如实提供证据,他们的诉求合理合法、合情合理。
我们坚信,上级主管部门会坚守法治初心、秉持公平正义,以零容忍态度打击违法犯罪行为及背后的腐败问题,依法依规彻查本案所有事实。上级有关部门立即介入处理,指定异地管辖、纠正违法立案决定、严惩犯罪分子及“保护伞”、全力追回涉案赃款,还全体退役官兵一个公道,还法律一份尊严,还社会一份清朗,切实维护退役军人的合法权益与法治社会的公平正义。
全体退役军人股东将持续坚守合法维权底线,积极配合上级部门的调查工作,直至案件得到公正处理。也期待社会各界关注此案,共同监督案件办理进程,推动法治建设不断完善,让每一位公民在每一个司法案件中都能感受到公平正义。
我们将持续关注事件发展情况,并以内参专报中央纪委、国家监委及相关部门。
(法扬 律正)
附:有关证据资料



群众信件


房地产项目开发协议


河北宏宇房地产财务负责人李洪彦发的 审计报告
短信内容




于清智伙同亲属公司买卖发票支会税点手续费及签字审批单、银行记录(略)


于清智涉嫌虚开发票案《案通知书》 现金会计交接表


张家口鑫新房地产与河北宏宇房地产合作收购名人房地产的合作协议及张家口鑫新房地产投入资金的银行记录(略)





于清智向原政法委书记张晓光行贿20万元审批单




于清智向电力局届红雁、纪剑波低价售房的购房合同、价格凭证等证据












于清智向办案法官行贿材料(略)


张家口鑫新经贸有限公司与河北宏宇房地产开发公司合作开发宏宇城项目合作协议




沧州市鑫新房地产开发有限公司自查自纠发现涉嫌虚开并向税务局提交自查自纠材料、并主动补缴税款

法律承诺书
免责声明:本网接到有关部门转来并经核实后的举报材料及相关证据图文,仅作为依法呼吁公平正义、致力推进社会法治。


